1.警告! 作者不保证本文档没有错误!如果将这些电路连接到较大的铅蓄电池,请务必小心!非常高的短路电流可能是危险的,并且会破坏和烧毁电路!强烈建议首先使用限流电源和小型电机测试电路!


2.简介
PWM(脉冲宽度调制)是改变电动直流电机速度和功率的有效方法。这里描述了两个驱动器用于24 V(15 V至30 V)电机,最大电流高达80 A.这些驱动器可用于改变小型电动车辆的速度。第一个驱动器使用以500 Hz开关的功率PROFET晶体管,第二个驱动器使用以20 kHz开关的功率MOSFET晶体管。由于其较高的频率,第二种方法是优选的。


3.切换理论 最佳切换条件是开关频率远高于电机动态。电机应该“认为”它是由真正的直流电压供电。由于参考不同,频率必须至少比电机转速高五倍。例如,如果电机以6000 rpm(100 rps)旋转,则频率必须高于5 * 100 Hz = 500 Hz。理论上更好的解释是开关频率必须远高于1 / Ta,其中Ta = L / R是电动机的电时间常数。这里L是电感,R是电动机的内阻。对于典型的直流电机(200 W,24 V),L = 1 mH,R =0.5Ω。这再次意味着频率必须远高于1 / Ta = R / L = 0.5 / 0.001Hz = 500Hz。通常使用大约20kHz的频率。


4.建筑说明 下面的电路可以很容易地在标准原型卡上构建。将功率元件(即PROFET或MOSFET晶体管)放在带散热器的单独卡上是个好主意。例如,参见下面的照片。电源组件必须通过相当粗的电线和电缆连接到电源或蓄电池和电机。作者在电源组件和电缆连接器之间使用了1.5毫米(1.77 mm 2)镀锡铜线。这对于平均使用高达20 A电流的电机来说已经足够了。电缆的面积也应至少为2 mm 2。对于更高电流的电动机,电线和电缆必须相应地更厚。正如警告中所指出的那样,不要短路是非常重要的,特别是当连接到较大的蓄电池时。始终先使用限流电源和小型电机进行测试,以确保一切正常。


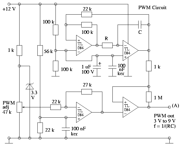
5. PWM电路 最初的PWM电路在互联网上找到。不幸的是,这个链接似乎已经消失了。使用47 k电位计,PWM占空比可在0%至100%之间变化。 使用了以下电阻器和电容器:

PWM电路布局

6. + 12V电源 小电流部件(不是电机本身)可以由+ 12V电压调节器供电。然后输入电压必须大于+15 V.调节器通过散热器可以承受最大1A的电流。

电路布局

7.电源PROFET PWM电机驱动器 该功率驱动器电路基于PROFET晶体管BTS 555,并且以500Hz的开关频率工作。开关频率低的原因是BTS 555是一个相对较慢的组件。这是作者第一次实验PWM设置。但是功率MOSFET版本(下面)更好。注意,BTS 555和大二极管(DS75-08B和DSI75-08B)需要相对较大的散热器用于高电流电机。

电路布局

8.功率MOSFET PWM电机驱动器 这款功率MOSFET电机驱动器比PROFET驱动器更好,因为它的开关频率更高,为20 kHz。该电路还避免了PROFET驱动器中存在的功率二极管的电压降和功率损耗。该电机驱动器中的MOSFET晶体管需要PWM电路和MOSFET本身之间的特殊驱动电路。其原因在于,由于相对高的容性负载,切换MOSFET晶体管的栅极电压需要高瞬态电流(2A)。MOSFET晶体管需要相对较大的散热器用于高电流电机。

电路布局

9. MOSFET驱动器1 这是作者使用的第一个MOSFET驱动器。但是司机二更好。

电路布局

10. MOSFET驱动器2 这是使用专用电路(EL7212CN)作为驱动器的最佳MOSFET驱动器。注意,电路具有反相输出。

电路布局

11.电子元件数据 这里给出的是一些数据(绝对最大额定值)和上面电路布局中最关键和最昂贵组件的近似价格。Imax和Pmax配有适当的散热片。良好的散热器非常昂贵。

电路布局

12.一些示波器的信号视图 这些图像是使用Pico Technology ADC-212/3示波器拍摄的。通过测量0.1Ω,10 W螺纹绕组电阻器上的电压来测量电流,该电阻器可能还具有一些电感。电阻器与电动机或灯串联。工作电压为18 V,由大电源供电,最大平均电流为15 A.由于电源供电不快,可能会出现在20 kHz电压曲线正侧面出现的小瞬态尖峰。足以使电压在短时间内保持稳定。直流电机(15 V,约100 W)无负载运行。该灯具有普通车灯类型(12 V,50 W)。

1.直流电机上的PWM脉冲,500 Hz,占空比为30%。电机动态(电压和电流)有时间跟随单个脉冲,这表明脉冲频率太低。 2.直流电机上的PWM脉冲,频率为20 kHz,占空比为30%。在这里,脉冲频率非常高,以至于电机的行为几乎就像是从真正的直流电压供电。然而,一些瞬态电流尖峰发生在脉冲的侧面。 3.车灯上的PWM脉冲,500 Hz,占空比为30%。在这个低频率下,灯的表现几乎与真正的电阻一样,即电压和电流相互跟随。 4.车载灯上的PWM脉冲,频率为20 kHz,占空比为30%。在这个高频率下,灯中的电感(可能还有0.1Ω电阻)会在脉冲的侧面产生大的瞬态电流尖峰。

13.电路的一些照片 这些图像是使用Pico Technology ADC-212/3示波器拍摄的。通过测量0.1Ω,10 W螺纹绕组电阻器上的电压来测量电流,该电阻器可能还具有一些电感。电阻器与电动机或灯串联。工作电压为18 V,由大电源供电,最大平均电流为15 A.由于电源供电不快,可能会出现在20 kHz电压曲线正侧面出现的小瞬态尖峰。足以使电压在短时间内保持稳定。直流电机(15 V,约100 W)无负载运行。该灯具有普通车灯类型(12 V,50 W)。

1.带有PROFET(BTS 555)晶体管和大型散热器的PWM驱动器。大二极管(DS75-08B和DSI75-08B)也共用一个大型散热器。 2.带MOSFET(STP80NE06-10)晶体管的PWM驱动器。该驱动器使用“MOSFET驱动器2”(即EL7212CN电路)。对于大电流直流电机,MOSFET必须具有比此处更大的散热器。 3.旧车灯(12 V,50 W)和直流电机(15 V,约100 W)。